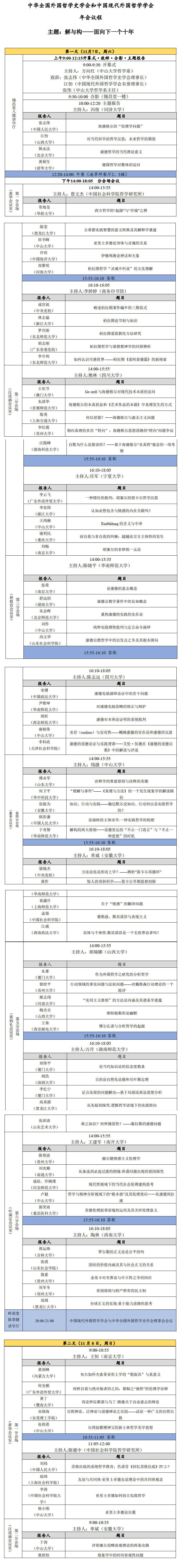
导航痕迹 太阳集团城娱8722  学术交流  学术会议  中华全国外国哲学史学会和中国现代外国哲学学会2020年年会 中华全国外国哲学史学会和中国现代外国哲学学会2020年年会 发布日期:2020-11-05 会议主题:解与构——面向下一个十年 时间:2020年11月7—8日地点:太阳集团城娱8722 锡昌堂 主办:中华全国外国哲学史学会中国现代外国哲学学会承办:太阳集团城娱8722广东哲学学会会议议程 扫描此二维码分享